
◆◆@ 艺考生◆◆
与2020年报考密切相关的《2020年上海市普通高校艺术类专业报名考试实施办法》新鲜出炉!
其中较为显著的变化有——★ 2020年美术类专业统一考试考试增至8个,同时将采取系统统一分配考点的方式,考生于11月4日登录“上海招考热线”查看考点分配情况。
导读:本文包含——2020年上海市普通高校艺术类专业报名考试实施办法
2020年上海市普通高校艺术类专业报名考试工作日程表
2020年上海市普通高校招生美术与设计学类专业统一考试实施办法
2020年上海市普通高校招生编导类专业统一考试实施办法
2020年上海市普通高校招生表演类专业统一考试实施办法
2020年上海市普通高校招生播音与主持艺术类专业统一考试实施办法
2020年上海市普通高校招生音乐学类专业统一考试实施办法


今年艺术类专业统考有哪些注意事项——
《2020年上海市普通高校艺术类专业报名考试实施办法》
一、报名和确认
(一)报名条件
凡符合市教委规定的2020年上海市普通高校秋季统一高考招生相关报名条件者均可报考。
(二)网上咨询
2020年上海市普通高校艺术类专业考试招生网上咨询时间为2019年10月26日(星期六)9:00—15:00。咨询网址为:www.shmeea.edu.cn或www.eastday.com。
(三)文化考试报名及资格审核
凡报考普通高校艺术类专业的考生,须于2019年10月28日—11月1日(10月28日—31日,每天8:00—21:00;11月1日8:00—16:00)在上海市教育考试院主办的“上海招考热线”(网址:www.shmeea.edu.cn)进行普通高校考试招生统一报名。
本市应届高中阶段毕业生报名信息确认工作由考生学籍所在学校统一安排;其他考生于2019年11月8日—10日到报名所在区考试招生机构办理报名信息资格审核。
根据各区时间安排,凡符合本市普通高校考试招生报名条件并已在网上报名成功的考生,持本人户口簿、身份证和报考证明(非本市学籍应届高中阶段毕业生由毕业学校出具报考证明,往届生由户籍所属区就业促进中心或工作单位出具档案证明)、其他需要出具的有效证件和证明,到网上报名所选定的区考试招生机构设置的确认点,办理信息确认手续、接受报名资格审核,并取得14位高考报名号和2020年上海市普通高校招生艺体类专业考试报考证(带照片)。
(四)专业考试报名及信息确认1.上海市统一组织的专业考试(以下简称“市统考”)报名凡参加艺术类市统考的考生,须在2020年普通高校考试招生统一报名的同时进行市统考各类别分项目的专业考试报名。2020年上海市普通高校艺术类专业市统考取消现场报名信息确认和补报名环节,考生在网上报名时需仔细确认所选择的市统考各类别分项目的专业考试,网上付费结束后不得修改所选择的考试项目。
2.考点选择2020年上海市普通高校艺术类专业统考采取系统统一分配考点的方式。艺术类市统考相关考点信息如下:(1)美术与设计学类专业考试八个考点为:上海师范大学(徐汇区桂林路100号);
上海第二工业大学(浦东新区金海路2360号);
上海商学院(徐汇区中山西路2271号);
上海行健职业学院(静安区原平路55号);
上海城建职业学院(杨浦区军工路2360号);
上海视觉艺术学院(松江区文翔路2200号);
上海石化工业学校(金山区龙胜路1097号);
上海市扬子中学(崇明区北门路58号)。
(2)编导类专业统考考点为:上海大学(宝山区上大路99号)。
(3)音乐学类(含音乐学、音乐表演—声乐、音乐表演—器乐)专业统考考点为:
上海音乐学院(徐汇区汾阳路20号)。
(4)表演类专业统考考点为:上海戏剧学院(静安区华山路630号上海戏剧学院华山路校区)。
(5)播音与主持艺术类专业统考考点为:上海戏剧学院(静安区华山路630号上海戏剧学院华山路校区)。
参加编导类、音乐学类(含音乐学、音乐表演—声乐、音乐表演—器乐)、表演类、播音与主持艺术类专业统考的考生自动匹配以上对应考点。报名参加美术与设计学类专业统考的考生须于2019年11月4日9:00—16:00再次登录“上海招考热线”,查看系统分配考点情况。
3.招生院校组织的专业考试(以下简称“校考”)报名办法凡报考招生院校校考的考生,也须于2020年普通高校考试招生统一报名时勾选校考选项。考生应持艺体类专业考试报考证和身份证按所报校考院校招生章程或艺术类专业招生简章中规定的报名考试时间、地点参加专业报名和考试。
(五)网上付费网上报名成功的考生,须于2019年11月12日—15日(每天9:00-18:00)在“上海招考热线”报名系统中支付所选择的艺术类相应的考试费用(每项艺术类专业统考报名费20元/人,每项艺术类专业统考的每科目考试费50元/科),网上付费成功后不得修改所选择的考试项目。已缴费未参加考试的考生不可申请退费。
二、考试
(一)考试形式艺术类专业的招生考试分为专业考试(含校考)和文化考试两部分。上海市普通高校艺术类专业招生考试分为市统考和招生院校组织的专业校考两种形式。考生若报考艺术类专业市统考涉及的专业,须参加市统考。
根据教育部特殊类型文件要求,对于市统考已涵盖的艺术类招生专业,招生院校一般应直接使用市统考成绩,确有必要补充考核的艺术类本科专业,可向上海市教育考试院提出书面申请,经批准后,招生院校可在市统考合格生源范围内再组织校考。除经教育部批准的部分独立设置的本科艺术院校(含部分艺术类本科专业参照执行的少数高校)外,2020年起美术学类和设计学类专业须使用市统考成绩,不再组织校考。艺术类高职(专科)专业均应直接使用市统考成绩,学校不再组织校考。其他市统考未涵盖的艺术类专业,招生院校可组织校考。
招生院校应在艺术类专业招生办法中明确告知考生须参加的市统考的类别。招生院校须于2020年1月17日前将校考专业考试实施方案报上海市教育考试院备案。经批准由招生院校组织的校考,须严格按照教育部规定,履行报批及备案手续,公布校考地点,由学校招生管理部门组织实施。
经教育部批准的部分独立设置的本科艺术院校(含部分艺术类本科专业参照执行的少数高校)的艺术类本科专业,继续面向市统考合格生源组织专业校考(包括美术与设计学类专业)、高校划定高考文化课成绩录取控制分数线。招生院校要详细、准确告知考生应知须知的内容及单独考试招生工作事项。
(二)专业考试1.市统考市统考由上海市教育考试院统一组织报名、统一命题、统一考试、统一评分标准、统一阅卷、统一处理成绩、统一发放成绩单、统一确定市统考合格标准、统一公布成绩、统一发放专业考试合格证。
(1)市统考的类别及考试科目本市艺术类市统考包括美术与设计学类、编导类、表演类、播音与主持艺术类、音乐学类(音乐学)、音乐学类(音乐表演—声乐)和音乐学类(音乐表演—器乐)七个类别的考试。
美术与设计学类专业考试科目:素描、色彩、速写三门(每门满分150分,总分450分)。
编导类专业考试科目:艺术常识、故事创作、影视剧评论写作三门(每门满分100分,总分300分)。
表演类专业考试科目:声乐、台词、形体、表演四门(表演满分200分,其他每门满分100分,总分500分)。
播音与主持艺术类专业考试科目:文稿朗读、图片述评、才艺展示三门(图片述评满分200分,其他每门满分100分,总分400分)。
音乐学类(音乐学)专业考试科目:乐器演奏、声乐演唱、乐理、视唱练耳四门(每门满分100分,总分400分)。
音乐学类(音乐表演—声乐)专业考试科目:声乐演唱、乐理、视唱练耳三门(每门满分100分,总分300分)。
音乐学类(音乐表演—器乐)专业考试科目:乐器演奏、乐理、视唱练耳三门(每门满分100分,总分300分)。
(2)市统考准考证下载及打印网上报名且付费成功后的考生,须在规定时间内登录“上海招考热线”报名系统,自行下载市统考分项目的专业考试准考证,具体时间另行通知,请关注“上海招考热线”。
(3)市统考考试时间

2.校考校考应由学校招生考试管理部门组织实施,招生学校下设的二级学院(系)不得自行设点组织校考。独立设置本科艺术院校(含参照执行院校)可跨省设点组织校考;民办高校、独立学院及高职(专科)院校只能在学校所在地组织省级统考未涉及到的专业校考;其余本科院校原则上只在学校所在地设点组织校考,外省市艺术类招生院校如要在沪设点进行专业校考,须于2020年1月1日前向上海市教育考试院提出书面申请,获准后按相关要求在指定的考点进行专业考试,在专业考试期间接受上海市教育考试院的监督检查。
获准组织校考的招生院校须在教育部规定时间内通过交互系统上报校考合格考生名单及专业考试成绩,公示考生校考成绩,将专业考试成绩通知考生本人,发放本校专业考试合格证书。
(三)文化考试
参加上海市普通高校招生统一文化考试。具体考试日期和安排以上海市教育考试院公布为准。
(四)市统考成绩公布
市统考采用全市统一阅卷、统一登分、统一发放成绩单、统一成绩复核方式。市教育考试院根据专业考试总成绩和单科成绩要求,确定各类别市统考合格线,于2020年1月中旬公示合格考生名单,向考生发出统考成绩通知单,对合格考生发放市统考合格证。
(五)市统考成绩反馈
在沪招生艺术类院校如需获取市统考合格考生名单、成绩、位次等相关信息可在2020年3月1日前向上海市教育考试院提出申请。三、违规处理
对在艺术类专业考试中违规的考生及有关工作人员,严格按照《中华人民共和国刑法修正案(九)》和《国家教育考试违规处理办法》(教育部令第33号)处理。
艺术类专业考试是国家教育统一考试的组成部分。对在艺术类专业省级统考或校考中被认定为作弊、提供虚假身份证明材料取得资格的考生,根据有关规定取消其当年艺术类及高考报名和录取资格,并将考生违规事实记入其高考诚信电子档案;已被录取进入高等学校学习的,由相关高等学校取消其学籍。
严禁有关工作人员、教职工尤其专业教师,单独、联合或委托举办高考艺术类应试培训、推广活动,严禁各级各类学校为各艺术类应试培训机构提供场所或设施,对上述行为一经查实,将严肃处理相关责任人并对相关领导予以责任追究。
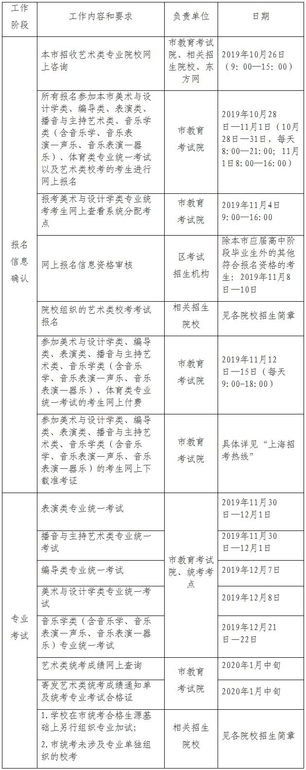
2020年上海市普通高校艺术类专业报名考试工作日程表

下面,让我们一起来仔细阅读五项艺术类专业统考详情——美术与设计学类专业
根据上海市教育考试院《关于印发<2020年上海市普通高校艺术类专业报名考试实施办法>的通知》(沪教考院高招〔2019〕32号)精神,为进一步规范全市美术与设计学类专业统一考试的管理,特制定如下实施办法。一、专业考试组织机构及职责为加强对美术与设计学类专业招生考试工作的统一管理与协调,确保2020年全市美术与设计学类专业统一考试工作顺利进行,特成立上海市2020年普通高校招生美术与设计学类专业统一考试工作小组。美术与设计学类专业统一考试工作小组的职责是:全面负责美术与设计学类专业统考的考试、考务组织与管理,协调并处理考试和考务工作中出现的重大问题,负责接待考生的来信、来访。二、市统考科目、分值、考点及时间1.统考科目为素描、色彩、速写三门。各科目成绩满分均为150分,三科总分满分为450分。2.统考考点:上海师范大学(徐汇区桂林路100号)上海第二工业大学(浦东新区金海路2360号)上海商学院(徐汇区中山西路2271号)上海行健职业学院(静安区原平路55号)上海城建职业学院(杨浦区军工路2360号)上海视觉艺术学院(松江区文翔路2200号)上海石化工业学校(金山区龙胜路1097号)上海市扬子中学(崇明区北门路58号)3.统考时间:2019年12月8日(星期日),具体安排如下:8:30—11:30 素描13:00—13:40 速写14:10—17:10 色彩三、市统考各科目的内容和要求(一)素描1.考试内容:人物头像、石膏像、静物2.考试要求:(1)构图完整,透视比例准确(2)结构严谨,明暗层次合理(3)塑造充分,体积感强(4)形象生动,富有艺术表现力3.考试用具和材料:(1)试卷纸为四开画纸(考场提供)(2)绘画工具为铅笔或炭笔(考生自备)(二)速写1.考试内容:人物、场景2.考试要求:(1)构图完整,组合合理(2)结构、比例准确(3)形体、动态协调(4)用笔生动,富有艺术表现力3.考试用具和材料:(1)试卷纸为四开画纸(考场提供)(2)绘画工具为铅笔或炭笔(考生自备)4.考试时间:考试时间为40分钟(三)色彩1.考试内容:静物、风景2.考试要求:(1)构图完整,造型准确(2)色调明确,注重色彩关系的对比与统一(3)强调色彩塑造能力(4)用笔生动,富有艺术表现力3.考试用具和材料:(1)试卷纸为四开画纸(考场提供)(2)绘画工具材料为水彩、水粉等(考生自备)4.考试时间:考试时间为180分钟四、统考命题专业统考科目的试题按照市教育考试院艺术类专业统一考试相关规定命制。试卷由指定的保密印刷厂印制,有关命题及试卷的保密工作严格按照教育部有关保密规定执行。参与审题及命题的专业教师及其他辅助人员不得单独、联合或委托举办任何形式的专业统考辅导教学,不得参加统考监考工作。五、考务管理本市美术与设计学类专业统考考点设在全市八所学校内。各考点学校牵头负责各自考点的考务组织工作,落实考场安排及工作人员培训管理。市统考准考证起讫号:上海师范大学 20010001-20019999上海第二工业大学 20020001-20029999上海商学院 20030001-20039999上海行健职业学院 20040001-20049999上海城建职业学院 20050001-20059999上海视觉艺术学院 20060001-20069999上海石化工业学校 20070001-20079999上海市扬子中学 20080001-20089999六、阅卷评分及成绩公布美术与设计学类专业统考采用全市统一阅卷、统一登分、统一发放成绩单、统一成绩复核方式。市教育考试院负责整个统考阅卷评分和组织协调工作,市艺术类专业统一考试仲裁小组将受理阅卷中各种需要仲裁的问题。市教育考试院根据专业考试三门总成绩和单科成绩要求,确定美术与设计学类专业市统考合格线,于2020年1月中旬公示合格考生名单、发放成绩通知单,并向合格考生发放市统考合格证书。市纪委监察驻市教卫工作党委纪检监察组、市教育考试院及上海商学院纪检监察部门监督阅卷的全过程。编导类专业
根据上海市教育考试院《关于印发<2020年上海市普通高校艺术类专业报名考试实施办法>的通知》(沪教考院高招〔2019〕32号)的文件精神,为进一步规范全市编导类专业统一考试的管理,特制定如下实施办法:一、专业考试组织机构及职责为加强对编导类专业招生考试工作的统一管理与协调,确保2020年全市编导类专业统一考试工作顺利进行,特成立上海市2020年普通高校招生编导类专业统一考试工作小组。编导类专业统一考试工作小组的职责是:全面负责编导专业统考的考试、考务组织与管理,协调并处理考试和考务工作中出现的重大问题,负责接待考生的来信、来访。二、市统考科目、分值、考点及时间1.统考科目为艺术常识、故事创作、影视剧评论写作三门。每门满分100分,三门总分满分300分。2.统考考点:上海大学(上大路99号)。3.统考时间:2019年12月7日(星期六)。具体安排如下:8:30—10:30 故事创作12:00—14:30 影视剧评论写作(含观摩时间30分钟)15:00—17:00 艺术常识三、市统考各科目的内容和要求(一)艺术常识1.美术部分通过欣赏以下作品,了解并掌握其中所包含的相关信息:创作时代及背景、类型、作者、内容、主题、流派(画派、思潮、主义、团体等)以及所产生的影响。(1)秦兵马俑(秦、泥塑、彩绘、佚名)(2)《洛神赋图》(东晋、绢本设色、顾恺之)(3)《兰亭集序》(东晋、书法、王羲之)(4)《清明上河图》(北宋、绢本设色、张择端)(5)《开国大典》(1953年、油画、董希文)(6)《最后的晚餐》(壁画、文艺复兴全盛期约1495-1498年、达芬奇、古典主义)(7)《日出·印象》(油画、1872年、莫奈、印象主义)(8)《思想者》(雕塑、1880-1900年间、罗丹)(9)《记忆的永恒》(油画、1931年、达利、超现实主义)(10)《玛丽莲·梦露》(双联画、1967年、安迪·沃霍尔、波普艺术)2.音乐部分通过欣赏以下作品,了解并掌握其中所包含的相关信息:创作时代及背景、曲作者、种类、作品所传达的意境以及产生的影响。(1)《十面埋伏》(琵琶曲,王君锡传谱)(2)《梁祝》(小提琴协奏曲,陈钢、何占豪)(3)《黄河大合唱》(钢琴协奏曲,冼星海)(4)《二泉映月》(二胡曲,华彦钧)(5)《茉莉花》(江南民歌,何仿加工创作)(6)《命运交响曲》(交响乐,贝多芬)(7)《月光》(钢琴曲,德彪西)(8)《乡村骑士》(歌剧,马斯卡尼)(9)《自新大陆》(交响曲,德沃·夏克)(10)《天鹅湖》(芭蕾舞曲,柴科夫斯基)3.戏剧文学部分通过阅读以下作品,了解并掌握其中所包含的相关信息:时代背景、作品的国别、作者、内容、主题及人物关系。戏剧篇目:(1)《玩偶之家》(挪威,易卜生)(2)《哈姆雷特》(英国,莎士比亚)(3)《等待戈多》(爱尔兰,塞缪尔·贝克特)(4)《牡丹亭》(中国,汤显祖)(5)《雷雨》(中国,曹禺)(6)《茶馆》(中国,老舍)文学篇目:(1)《变形记》(奥地利,卡夫卡)(2)《老人与海》(美国,海明威)(3)《百年孤独》(哥伦比亚,加西亚·马尔克斯)(4)《理智与情感》(英国,简·奥斯汀)(5)《红楼梦》(中国,曹雪芹)(6)《阿Q正传》(中国,鲁迅)(7)《家》(中国,巴金)(8)《围城》(中国,钱钟书)(9)《金锁记》(中国,张爱玲)(10)《长恨歌》(中国,王安忆)4.电影部分通过观摩以下作品,了解并掌握其中所包含的相关信息:作品的国别、导演、剧情、人物关系、视听语言及画面造型等。中国部分:(1)《一江春水向东流》(蔡楚生)(2)《小城之春》(费穆)(3)《霸王别姬》(陈凯歌)(4)《芙蓉镇》(谢晋)(5)《城南旧事》(吴贻弓)(6)《阳光灿烂的日子》(姜文)(7)《花样年华》(王家卫)(8)《一一》(杨德昌)(9)《刺客聂隐娘》(侯孝贤)(10)《卧虎藏龙》(李安)(11)《英雄》(张艺谋)(12)《江湖儿女》(贾樟柯)(13)《流浪地球》(郭帆)(14)《地久天长》(王小帅)(15)《哪吒之魔童降世》(饺子,原名:杨宇)外国部分:(1)《摩登时代》(英国,查理·卓别林)(2)《精神病患者》(英国,阿尔弗莱德·希区柯克)(3)《天堂影院》(意大利,朱赛佩·托纳托雷)(4)《偷自行车的人》(意大利,维托里奥·德·西卡)(5)《西伯利亚的理发师》(俄罗斯,尼基塔·米哈尔科夫)(6)《辛德勒的名单》(美国,斯蒂芬·斯皮尔伯格)(7)《阿甘正传》(美国,罗伯特·泽米基斯)(8)《四百下》(法国,弗朗索瓦·特吕弗)(9)《肖申克的救赎》(美国,弗兰克·达拉邦特)(10)《罗拉快跑》(德国,汤姆·提克威)(11)《放牛班的春天》(法国,克里斯托夫·巴拉蒂)(12)《小鞋子》(伊朗,马基德·马基迪)(13)《绿皮书》(美国,彼得·法拉利)(14)《小偷家族》(日本,是枝裕和)(15)《何以为家》(黎巴嫩、法国、美国,娜丁·拉巴基)5.电视部分通过观摩以下作品,了解并掌握其中所包含的相关信息:时代背景、类别、形式、表现特色、作品主创人员、主要情节及人物形象等。电视文艺:(1)《大江大河》(电视剧,孔笙、黄伟导演)(2)《白鹿原》(电视剧,刘进导演)(3)《都挺好》(电视剧,简川訸导演)(4)《小欢喜》(电视剧,汪俊导演)(5)《唐顿庄园》(电视剧,[英]布莱恩·派西维尔、詹姆斯·斯特朗导演)(6)《等着我》(电视栏目,中央电视台)(7)《上新了·故宫》(电视栏目,北京卫视)(8)《中国达人秀》(电视栏目,东方卫视)(9)《最强大脑》(电视栏目,江苏卫视)(10)《声入人心》(电视栏目,湖南卫视)纪录片:(1)《北方的纳努克》(罗伯特·弗拉哈迪导演)(2)《持摄影机的人》(吉加·维尔托夫导演)(3)《德兴坊》(江宁导演)(4)《激荡中国》(陆熠欣导演)(5)《幼儿园》(张以庆导演)(6)《美丽中国》(菲尔·查普曼导演)(7)《二十二》(郭柯导演)(8)《人间世》(周全导演)(9)《假如国宝会说话》(徐欢导演)(10)《四个春天》(陆庆屹导演)6.考试方式:通过填空、选择、匹配、判断、简答、论述题等方式,考查学生的文艺常识。本科目为闭卷笔试,考试时间为120分钟。(二)故事创作1.创作内容(1)事件:故事应由一个或多个具体事件构成。(2)人物:构成事件发展的主要角色与次要角色。注意以下方面:a.外貌特征与心理特征的描述。b.人物之间的关系。c.性格的发展。(3)场面:构成事件发展的环境。注意以下方面:a.适当介绍时间、地点。b.环境的特征。c.人物与环境的关系。(4)主题:通过事件表达的中心思想。注意以下方面:a.主题健康。b.不要将主题直白地讲出来,而要通过故事传达出来。2.创作要求(1)立意明确清晰;(2)情节合理独创;(3)角色鲜明生动;(4)结构合理巧妙;(5)语言自然流畅。3.考试形式(1)根据提供的文字、图片等资料,编写相关的故事。故事内容必须用到图片等资料所提供的时间和空间、人物形象以及物件。(2)考试时间120分钟。(3)1500字以上。(三)影视剧评论写作1.影评内容(1)对主题的揭示要求考生通过对作品的读解,准确把握影片内容和主题。(2)对情节结构的把握能用简洁的语言介绍银幕故事;能把握情节的发展,对情节的设置与人物塑造和主题呈现之间的关系有准确认识。(3)对人物形象和人物关系的分析分析作品中人物形象塑造及人物关系,分析主要人物形象的多面性和复杂性,对人物性格和人物关系的发展有所分析。(4)对画面和声音的初步读解要求抓住印象最深刻的画面和声音进行分析。以上为影评写作可能涉及的主要内容,一一列出并不意味着考试必须面面俱到,影评写作应根据实际情况,提倡在相对完整(思想与艺术)的分析基础上,做到重点突出、详略得当。2.影评要求影视剧评论要求紧扣影片进行分析评论。鼓励视角新颖、观点独特、言之有理、个性鲜明的文章。3.考试形式考场内当场观看影视剧短片两遍(观摩时间为30分钟);考试时间为120分钟(观摩时间不计在内);评论文章字数为1500字以上。四、考务管理本市编导类专业统考考点设在上海大学(上大路99号)内。上海大学牵头考务组织工作,落实考场安排及工作人员培训管理。市统考准考证起讫号:20100001-20109999五、阅卷评分及成绩公布编导类专业统考采用全市统一阅卷、统一登分、统一发放成绩单、统一成绩复核方式。市教育考试院根据专业考试三门总成绩和单科成绩要求,确定编导类专业市统考合格线,于2020年1月中旬公示合格考生名单,向考生发出统考成绩通知单,对合格考生发放市统考合格证。市纪委监委驻市教卫工作党委纪检监察组、市教育考试院及上海大学纪检监察部门监督阅卷的全过程。表演类专业
根据上海市教育考试院《关于印发<2020年上海市普通高校艺术类专业报名考试实施办法>的通知》(沪教考院高招〔2019〕32号)的文件精神,为进一步规范全市表演类专业统一考试的管理,特制定如下实施办法。一、专业考试组织机构及职责为加强对表演类专业统一考试工作的管理与协调,确保2020年全市表演类专业统一考试工作顺利进行,特成立上海市2020年普通高校招生表演类专业统一考试工作小组。表演类专业统一考试工作小组的职责是:全面负责表演类专业统考的考试、考务组织与管理,协调并处理考试和考务工作中出现的重大问题,负责接待处理考生的来信、来访。二、市统考科目、分值、考点及时间1.统考科目及分值声乐、台词、形体、表演四门。声乐100分,台词100分,形体100分,表演200分,四门总分500分。2.统考考点:上海戏剧学院华山路校区(华山路630号)。3.统考时间:2019年11月30日(星期六)—12月1日(星期日)(具体考试科目时间见考试安排表)。三、市统考各科目的内容及评分标准分为A、B、C、D、E、F等级,每个等级具体赋分由专家组评定。各等级的分值要求如下:(一)声乐:演唱(清唱自备歌曲一首)A(90分以上)嗓音条件好,音色优美。吐字清晰。音准、节奏把握准确、稳定。音乐表现力强。B(80分—89分)嗓音条件较好。吐字较清晰,音准、节奏把握较准确、稳定。有较强的音乐表现力。C(70分—79分)嗓音条件一般。音准、节奏尚可。有一定的音乐表现力。D(60分—69分)嗓音条件基本符合标准。音准、节奏不够准确、稳定。音乐表现力一般。E(40分—59分)嗓音条件不符合标准。音准、节奏不准确。完成乐曲演唱困难。F(1分—39分)嗓音条件差,音乐基础差。不能完成乐曲演唱。(二)台词:学生自备朗诵材料一篇,寓言、散文、故事、诗歌皆可A(90分以上)语言流畅生动、吐字清晰、字音准确、节奏鲜明、声情并茂。音色音量上乘,具有较好的表现力、感染力。B(80分—89分)语言较为流畅生动、吐字归韵准确、节奏鲜明、音色音量较好,具有一定的表现力、感染力。C(70分—79分)吐字归韵较准确、音色音量一般,但不流畅,基本能完成作品。D(60分—69分)吐字归韵不够准确,语言问题较多,音色音量欠缺,但能纠正者。E(40分—59分)吐字归韵不准确,语言感觉较差;音色音量较差,调整困难者。F(1分—39分)吐字归韵差,缺乏语言感觉,音色音量差,唇舌齿元音发音有缺陷者,或难以调整者。(三)形体:学生自备各种舞蹈、武术、健美体操等,无伴奏带A(90分以上)动作节奏、韵律、感觉、情绪(表情)、身体柔韧度、协调性优秀且能独立跳出一曲风格完整的舞蹈,并且爆发力、控制力、表现力上乘者。B(80分—89分)能独立完成一曲完整的舞蹈,基本功不一定完全达标、但协调性(含节奏、韵律)感觉、情绪较好,又有一定技能和肢体表现力者。C(70分—79分)能独立完成一曲完整的舞蹈,有可塑的能力,但舞蹈的表现力一般,身体运动素质也一般。D(60分—69分)四肢具有一般的活动能力及一定的节拍感或做一段完整的体操、广播操。E(40分—59分)四肢动作不太协调,节拍感较差,又羞于动作者。F(1分—39分)四肢动作不协调,毫无节拍感,不敢或不愿进行形体表演者,甚至有明显的行为怪异。(四)表演:按指定的题材,由学生做集体小品或生活练习,进行即兴表演A(180分以上)审题准确、立意鲜明、构思严谨,表演时自然、真实,能够投入到规定的情境之中。塑造的人物形象鲜明,具有良好的表演潜质。B(160分—179分)审题准确、能够投入到规定的情境之中,表演中有一定的人物形象塑造能力,具有一定的表演潜质。C(140分—159分)审题基本准确,能够基本完成表演任务,但塑造的人物形象不够鲜明。D(120分—139分)审题尚准确,尚能完成表演任务,塑造的人物形象不鲜明。E(80分—119分)审题不准确,表演较为紧张,不能完成表演任务。F(1分—79分)表演过于紧张,木讷,甚至有明显的行为怪异,逻辑混乱。四、考务管理市统考考点设在上海戏剧学院华山路校区(华山路630号)内。上海戏剧学院牵头考务组织工作,落实考场安排及工作人员培训管理。市统考准考证起讫号:20110001-20119999五、考试评分及成绩公布表演类专业统考采用全市统一评分、统一发放成绩单方式。表演类专业统考每个科目由评分教师组成评分小组,按考试评分标准,对参加考试的考生进行评分。市教育考试院根据专业考试四门总成绩和单科成绩要求,确定市表演类专业统考合格线,于2020年1月中旬公示合格考生名单,向考生发出统考成绩通知单,对合格考生发放市统考合格证。市纪委监委驻市教卫工作党委纪检监察组、市教育考试院及上海戏剧学院纪检监察部门监督评分的全过程。播音与主持艺术类专业
根据上海市教育考试院《关于印发<2020年上海市普通高校艺术类专业报名考试实施办法>的通知》(沪教考院高招〔2019〕32号)的文件精神,为进一步规范全市播音与主持艺术类专业统一考试的管理,特制定如下实施办法。一、专业考试组织机构及职责为加强对播音与主持艺术类专业统一考试工作的管理与协调,确保2020年全市播音与主持艺术类专业统一考试工作顺利进行,特成立上海市2020年普通高校招生播音与主持艺术类专业统一考试工作小组。播音与主持艺术类专业统一考试工作小组的职责是:全面负责播音与主持艺术类专业统考的考试、考务组织与管理,协调并处理考试和考务工作中出现的重大问题,负责接待处理考生的来信、来访。二、市统考科目、分值、考点及时间1.统考科目及分值文稿朗读、图片述评、才艺展示三门。文稿朗读100分,图片述评200分,才艺展示100分,三门总分400分。2.统考考点:上海戏剧学院华山路校区(华山路630号)。3.统考时间:2019年11月30日(星期六)—12月1日(星期日)(具体考试科目时间见考试安排表)。三、市统考各科目的内容及评分标准分为A、B、C、D、E、F等级,每个等级具体赋分由专家组评定。各等级的分值要求如下:(一)文稿朗读考查目的:考查学生的基础语音面貌。考查形式:指定稿件当场考查。考查内容:《普通话水平测试专用教材》中的朗读作品。评分标准:本项考试内容,考官从考生的整体形象气质、基本语音面貌、嗓音条件、表达技巧、对稿件的理解程度、情感表现的能力等方面进行评判。A(90分—100分)嗓音条件好,无语音缺陷,表达技巧(停连、重音、语气、节奏的处理)纯熟,稿件理解准确,情感真实自然。B(80分—89分)嗓音条件较好,基本无语音缺陷,表达技巧(停连、重音、语气、节奏的处理)纯熟,稿件理解准确,情感真实自然。C(70分—79分)嗓音条件尚可,无明显语音缺陷,表达基本流畅自然,具有一定的理解力和情感表达力。D(60分—69分)嗓音条件一般,有明显语音缺陷,表达技巧和能力较弱。E(40分—59分)嗓音条件较差、语音缺陷较多、基本没有技巧和情感可言。F(1分—39分)嗓音条件差,发音有缺陷,难以调整。(二)图片述评考查目的:考查学生的构思创意、阅读理解及语言组织表达能力。考查形式:指定图片当场考查。考查内容:根据指定的图片及图片背景介绍,做一个简要的解读。评分标准:本项考试内容,考官从考生的即兴陈述、阅读理解、创作构思、语言演绎、归纳总结等方面进行评判。A(180分—200分)语言清晰、流畅,陈述清楚,构思新颖,逻辑感强,表达颇有新意,阅读理解、归纳总结画面内容能力强。B(160分—179分)语言清晰、流畅,陈述清楚,构思新颖,结构合理,阅读理解、归纳总结画面内容能力强。C(140分—159分)语言基本流畅,陈述基本清楚,构思较好,结构较好,阅读理解、归纳总结画面内容能力较强。D(120分—139分)语言不够流畅,陈述勉强清楚,构思一般,结构欠合理,阅读理解、归纳总结画面内容能力弱。E(80分—119分)语言不够流畅,陈述不够清楚,构思陈旧,结构不合理,阅读理解、归纳总结画面内容能力较弱。F(1分—79分)语言逻辑混乱,陈述不清楚,思维混乱,语意不详,阅读理解、归纳总结画面内容能力差。(三)才艺展示考查目的:考查学生的艺术修养和自我展现能力。考查形式:内容自备(考场仅提供钢琴)。考查内容:考生展示自己准备的才艺。(具有表演性质的其他艺术形式,朗读类除外)。评分标准:本项考试考官从考生对所展示艺术门类的掌握程度、创作力、展示力、感染力等方面进行评判。A(90分—100分)具备该艺术门类较高等级要求,台风自然、表现力强。B(80分—89分)具备该艺术门类的等级要求,台风自然、表现积极。C(70分—79分)具备一定艺术修养和自我展现能力。D(60分—69分)对该艺术门类基本了解,能够展现一定的片段或元素。E(40分—59分)对该艺术门类基本了解,自我展现能力差。F(1分—39分)不具备该艺术门类的基本要求。四、考务管理市统考考点设在上海戏剧学院华山路校区(华山路630号)内。上海戏剧学院牵头考务组织工作,落实考场安排及工作人员培训管理。市统考准考证起讫号:20120001-20129999五、考试评分及成绩公布播音与主持艺术类专业统考采用全市统一评分、统一发放成绩单。播音与主持艺术类专业统考每个科目由评分教师组成评分小组,按考试评分标准,对参加考试的考生进行评分。市教育考试院根据专业考试三门总成绩和单科成绩要求,确定市播音与主持艺术类专业统考合格线,于2020年1月中旬公示合格考生名单,向考生发出统考成绩通知单,对合格考生发放市统考合格证。市纪委监委驻市教卫工作党委纪检监察组、市教育考试院及上海戏剧学院纪检监察部门监督评分的全过程。音乐学类专业
根据上海市教育考试院《关于印发<2020年上海市普通高校艺术类专业报名考试实施办法>的通知》(沪教考院高招〔2019〕32号)的文件精神,为进一步规范全市音乐学类专业统一考试的管理,特制定如下实施办法。一、专业考试组织机构及职责为确保2020年全市音乐学类专业统一考试工作顺利进行,特成立上海市2020年普通高校招生音乐学类专业统一考试工作小组,负责管理与协调音乐学类专业市统考工作。音乐学类专业统一考试工作小组的职责是:全面负责音乐学类专业统考的考试、考务组织与管理,协调并处理考试和考务工作中出现的重大问题,负责接待考生的来信、来访。二、市统考科目、分值、考点及时间2020年上海市音乐学类专业统一考试分为音乐学类(音乐学)专业统考、音乐学类(音乐表演—声乐)专业统考、音乐学类(音乐表演—器乐)专业统考三类。1.统考科目和分值:音乐学类(音乐学)专业统考科目:声乐演唱、乐器演奏、乐理、视唱练耳;各科成绩满分各为100分,总分400分。音乐学类(音乐表演—声乐)专业统考科目:声乐演唱、乐理、视唱练耳;各科成绩满分各为100分,总分300分。音乐学类(音乐表演—器乐)专业统考科目:乐器演奏、乐理、视唱练耳;各科成绩满分各为100分,总分300分。2.统考考点:上海音乐学院(汾阳路20号)。3.统考时间:2019年12月21日(星期六)—22日(星期日)(具体考试科目时间见考试安排表)。三、市统考各科目的内容和要求1.声乐演唱(1)考试目的:通过考生的歌曲演唱,测定考生的嗓音条件、音准、节奏及音乐表现能力等。(2)考试要求:考生自备歌曲三首,内容包括中外民歌、艺术歌曲、创作歌曲、歌剧咏叹调等。考试时由考生本人自选一首,考官抽选一首,共演唱两首。演唱时间不超过6分钟。(3)评分标准:考官通过对考生的演唱技巧(40%)、音准节奏(20%)、语言风格(20%)、台风表现(20%),给予综合评分。考生不能自带伴奏。每个声乐考场备有钢琴伴奏教师,如需伴奏,考生需提供伴奏谱(五线谱)。2.乐器演奏(1)乐器选择① 钢琴演奏② 现代器乐演奏(电子管风琴、手风琴、古典吉他等)③ 打击乐演奏(西洋打击乐、中国打击乐、流行打击乐等)④ 管弦乐器演奏(小提琴、中提琴、大提琴、低音提琴、竖琴、长笛、双簧管、单簧管、大管、小号、圆号、长号、大号、萨克斯管等)⑤ 中国乐器演奏(笛、笙、唢呐、管子、三弦、扬琴、柳琴、中阮、琵琶、筝、古琴、二胡、板胡等)考生根据演奏类型选择以上规定的乐器参加考试。(2)考试目的:通过考生的乐器演奏,测定考生的演奏水平和音乐表现能力等。(3)考试要求:① 钢琴演奏—练习曲一首;自备乐曲两首,抽考其中一首,每位考生演奏不超过8分钟(背谱演奏)。② 现代器乐演奏—练习曲一首;自备乐曲两首,抽考其中一首,每位考生演奏不超过8分钟(背谱演奏)。③ 打击乐演奏—自备小军鼓练习曲一首;西洋打击乐:另须自选马林巴或定音鼓(自备练习曲或乐曲一首)。中国打击乐:另须自选大鼓、排鼓、板鼓(自备练习曲或乐曲一首)。流行打击乐:另须爵士鼓(自备练习曲或乐曲一首)。④ 管弦乐器演奏—一套音阶、琶音(弦乐加奏双音音阶);练习曲一首;自备乐曲两首,抽考其中一首,每位考生演奏不超过8分钟(背谱演奏)。⑤ 中国乐器演奏—自备乐曲三首,抽考其中两首,每位考生演奏不超过8分钟(背谱演奏)。(4)评分标准:考官通过对考生的音乐风格把握及乐曲的完整性(60%),技术把握的准确性(40%),给予综合评分,成绩评定采用百分制。乐器演奏采用无伴奏形式(考生不得自带伴奏,考场也不提供伴奏)。3.乐理(1)考试目的:通过考试,检测考生对音乐中各种要素的基础知识的掌握程度。(2)内容与要求:① 音符休止符(高音、低音谱号谱表、各种音符休止符、音的分组、半全音的分类、等音、十二平均律)。② 常用符号(速度力度记号、演奏法记号、省略记号、装饰音、常用术语)。③ 节奏节拍(拍号、音值组合)。④ 音程和弦(各类音程和弦的原转位、调内音程和弦的构成和解决)。⑤ 调性(大小调式、民族调式、调号、辨别调式)。(3)参考书目:《音乐理论基础》,李重光编,人民音乐出版社。4.视唱练耳(1)考试目的:通过音乐听觉能力、视唱能力和音乐记忆力的测试来检验考生的音乐素质,鉴定考生是否具备学习音乐的必备听觉条件。(2)内容与要求:① 练耳笔试a.听辨和声音程:八度以内单音程,仅要求写出性质;b.听辨柱式和弦:大3、小3原位、转位,减3增3原位,仅要求写出性质;c.听写节奏:2/4拍、3/4拍,包含常用节奏及若干较复杂节奏,用无音高的五线谱音符记写;d.听写旋律:一个升或一个降调号的大调或小调,2/4拍、3/4拍,8小节,包含常用节奏及若干较复杂节奏,用五线谱记写。② 视唱口试一个升或一个降调号的大调或小调,2/4拍、3/4拍,8~12小节,两条均为五线谱。(3)参考书目:《单声部视唱教程》,上海音乐出版社。四、考务管理市统考考点设在上海音乐学院(汾阳路20号)内。上海音乐学院牵头考务组织工作,落实考场安排及工作人员培训管理。市统考准考证起讫号:20130001-20139999五、考试评分及成绩公布音乐学类专业统考采用全市统一评分、统一发放成绩单、统一成绩复核方式。音乐学类专业统考每个科目由评分教师组成评分小组,按考试评分标准,对参加考试的考生进行评分。市教育考试院根据专业考试总成绩和单科成绩要求,确定音乐学类(音乐学)、音乐学类(音乐表演—声乐)、音乐学类(音乐表演—器乐)市统考合格线,于2020年1月中旬公示合格考生名单,向考生发出统考成绩单,对合格考生分别发放音乐学类(音乐学)、音乐学类(音乐表演—声乐)、音乐学类(音乐表演—器乐)市统考合格证。考生可根据所获得的音乐学类各类别市统考合格证报考对应的音乐学或音乐表演专业。音乐学类(音乐学)专业统考合格的考生,若也达到音乐学类(音乐表演—声乐)、音乐学类(音乐表演—器乐)专业统考合格线,可报考音乐学或音乐表演专业。若考生仅音乐学类(音乐表演—声乐)、音乐学类(音乐表演—器乐)专业统考成绩合格,只可报考对应的音乐表演专业。市纪委监委驻市教卫工作党委纪检监察组、市教育考试院及上海音乐学院纪检监察部门监督评分的全过程。来源:整理自上海招考热线网站

觉得不错,点点“在看”↓↓↓