自考毕业申请

四川省2019年下半年高等教育自学考试毕业申请工作将于近期开展,本次毕业申请依托新版自学考试管理信息系统(网址为https://zk.sceea.cn,以下简称新系统),采取线上申请、线下审核的方式进行。为确保工作平稳顺利,现就相关事宜通告如下:
1
时间安排
毕业线上申请:2019年11月25日-29日(停考专业申请毕业的考生于此时间段内将申请材料交准考证注册地招生考试机构或院校自考办,详见附件1)
(一)前置学历审核线上申请:2019年11月11日-11月17日,咨询电话:028-84726583(申请期间开通);
(二)更改准考证号线上申请:2019年11月25日-29日,更改成功后即时生效。
2
规定要求
(一)按专业考试计划规定,所有课程(含实践性环节考核、毕业设计和毕业论文)的成绩合格并属同一准考证号,且思想品德经鉴定合格的考生,具有本次毕业申请资格。
(二)申请本科专业毕业的考生,须具有中国高等教育学生信息网(网址:http://www.chsi.com.cn/,以下简称学信网)上可查实且信息无误的专科(及以上)学历,并先通过前置学历审核。
(三)同一准考证号申请第二个专业毕业的考生,须先更改准考证号,更改成功后再申请毕业。
(四)停考专业申请毕业的考生,须先提交停考专业毕业申请材料,审核通过后再申请毕业。
(五)考生提交毕业申请,需缴纳毕业生审定费30元/人(川发改价格〔2017〕467号),其它业务办理无需缴纳费用。
(六)我省毕业申请审核通过的考生,须先报教育部考试中心完成学信网注册后,再统一颁发毕业证书(教试中心函〔2014〕138号)。
3
材料提交
(一)毕业申请
1. 《四川省高等教育自学考试毕业申请表》(详见附件2);
2. 考生本人出示有效居民身份证原件供查验,同时提交复印件一份,粘贴在《四川省高等教育自学考试毕业申请表》上。
(二)停考专业毕业申请
1. 《四川省高等教育自学考试停考专业毕业申请表》(详见附件3);
2. 考生本人出示有效居民身份证原件供查验,同时提交复印件一份,粘贴在《四川省高等教育自学考试停考专业毕业申请表》上。
4
申请流程
考生在新系统中提交毕业申请后(申请本科专业毕业的考生须先申请前置学历审核),2019年12月2日-12月6日到准考证注册地县(市、区)招生考试机构或院校自考办提交材料进行初审并缴费(毕业申请流程图详见附件4)。
未在线上申请或到未现场审核、缴费的考生,均视为未完成毕业申请。
通过毕业终审并且成功完成电子注册的毕业生,于2020年2月中旬持本人有效居民身份证原件,到准考证号注册地招生考试机构或院校自考办领取毕业证书和当面密封的毕业生学籍档案(含《四川省高等教育自学考试毕业生登记表》《四川省高等教育自学考试毕业生学籍表》)。
5
注意事项
(一)考生提交毕业申请前须认真核对考籍个人信息(姓名、性别、身份证号、民族、照片),因个人信息不全、错误或照片不符合要求等原因造成本次毕业审核不通过的,由考生自行负责。考生需到准考证注册地招生考试机构或院校自考办申请补全信息,或在更改考籍工作规定时间内提交申请,更改正确后在下次毕业申请期间提交毕业申请。
(二)办理毕业证书期间,不受理更改考籍、课程免试等业务的申请。
(三)毕业证书一经学信网注册后,毕业生信息将不可更改。按教育部《高等教育学历证书电子注册暂行规定》(教学〔2001〕4号)相关要求,考生因办证核对信息有误,造成毕业证书注册信息错误而影响其就业或造成其它后果的,责任自负。
(四)毕业证书和学籍档案只发放一次,遗失不再补发,请考生妥善保管。
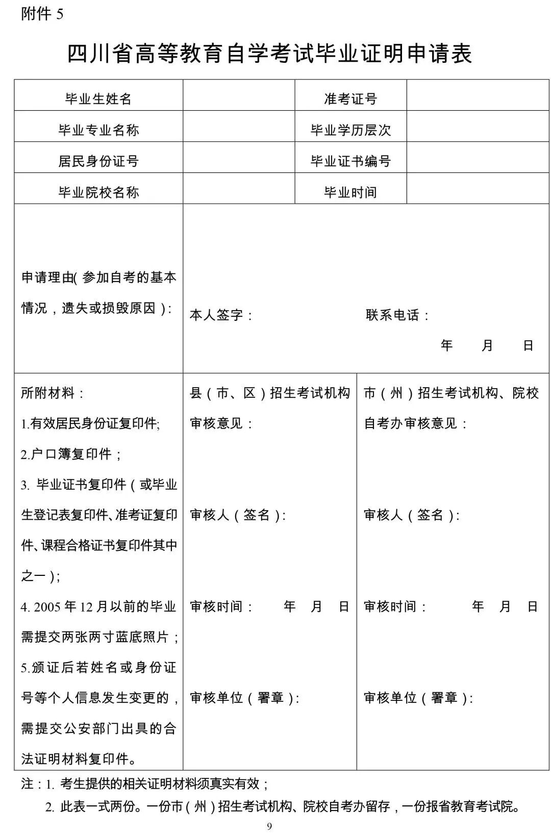
另外,考生的毕业证书若遗失或损毁,可申请办理《四川省高等教育自学考试毕业证明书》。考生须填写《四川省高等教育自学考试毕业证明申请表》(详见附件5)并按要求提供相关证明材料,在现场受理时间内交准考证注册地招生考试机构或院校自考办。
考生可自行下载打印附件2、附件3、附件5。(点击下方“阅读原文”下载附件)
6
附件展示